Plano de Recuperação e Resiliência – Recuperar Portugal

RECUPERAR PORTUGAL

ESTRUTURA DE MISSÃO
RECUPERAR PORTUGAL

Presidente

O PRR concretiza Investimentos e Reformas com impacto significativo na economia e na sociedade, tornando-as mais resilientes no caminho da transição climática e digital.

A equipa da Recuperar Portugal, focada nessa concretização, acompanha de perto a realização desse plano de Investimentos e Reformas, em parceria com as entidades executoras, beneficiários, áreas governativas e com a Comissão Europeia. O espírito de missão impera neste ecossistema, cada vez mais forte, coeso e produtivo, com o grande objetivo de executar o PRR de forma eficaz, regular e de acordo com o resultado inicialmente pretendido.

Fernando Alfaiate

PRESIDENTE

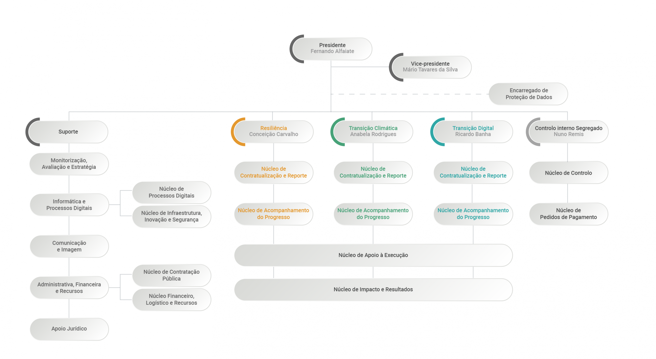
A Estrutura de Missão Recuperar Portugal foi criada pela Resolução do Conselho de Ministros nº 46-B/2021, em 04 de maio de 2021, com os objetivos de negociar, contratualizar e monitorizar a execução do Plano de Recuperação e Resiliência. Considerando a experiência adquirida na governação do PRR foram introduzidos ajustamentos na estrutura da Recuperar Portugal, garantindo-lhe maior autonomia decisória através da Resolução do Conselho de Ministros n.º 93/2022, publicada a 18 de outubro de 2022.

Faz parte da missão da Recuperar Portugal:

  • Assegurar o cumprimento da regulamentação nacional e comunitária na execução das Reformas e dos Investimentos do PRR e o cumprimento integral e atempado dos objetivos estratégicos e operacionais;
  • Realizar a interação com a Comissão Europeia, reportando a execução das Reformas e dos Investimentos do PRR, assegurando a consecução dos seus objetivos estratégicos e promovendo a monitorização e a concretização dos objetivos operacionais através de marcos e de metas;
  • Contratualizar com as entidades públicas responsáveis pela execução das Reformas e dos Investimentos do PRR as correspondentes condições para dar cumprimento aos marcos e metas;
  • Promover a divulgação das realizações e resultados do PRR a nível nacional e europeu;
  • Implementar um sistema de gestão e controlo interno, que previna e detete irregularidades e permita a adoção das medidas corretivas oportunas e adequadas;
  • Adotar medidas antifraude eficazes e proporcionais;
  • Fornecer apoio técnico às equipas das áreas governativas e entidades executoras das Reformas e Investimentos do PRR, disponibilizando orientações técnicas que assegurem a sua execução mais eficaz e eficiente.

Uma missão que se materializa no trabalho rigoroso de toda a equipa para a exigente concretização dos marcos e metas contratualizados com a Comissão Europeia.

Plano de Recuperação e Resiliência - Recuperar Portugal

Presidente da Estrutura de Missão Recuperar PortugalFernando Alfaiate – Link

Vice-Presidente da Estrutura de Missão Recuperar PortugalMário Tavares da Silva – Link

Coordenador da Equipa Segregada de Controlo Interno – Nuno Remis – Link

Coordenador da Dimensão Transição DigitalRicardo Banha – Link

Coordenadora da Dimensão Resiliência – Conceição Carvalho – Link

Coordenadora da Dimensão Transição ClimáticaAnabela Rodrigues – Link

Diretor de Monitorização, Avaliação e Estratégia – Rui Vieira – Link

Diretor da Unidade de Serviços Informáticos e Processos Digitais – João Pereira – Link

Diretora de Comunicação e Imagem – Benedita de Albuquerque – Link

Diretor da Unidade de Suporte Administrativa, Financeira e Recursos – João Pedro Martins – Link

Diretor da Área JurídicaAndré Valarinho – Link

Chefe de Núcleo da Dimensão ResiliênciaMargarida Veleda – Link

Chefe de Núcleo da Dimensão ResiliênciaJorge Martins – Link

Chefe de Núcleo da Dimensão Transição ClimáticaDurvalino Ribeiro – Link

Chefe de Núcleo da Dimensão Transição Climática – Filipe Vitorino – Link

Chefe de Núcleo da Dimensão Transição Digital Marta Silva – Link

Chefe de Núcleo da Dimensão Transição DigitalEduardo Courinha – Link

Chefe de Núcleo da Equipa Segregada de Controlo Interno – António Grilo – Link

Chefe de Núcleo da Equipa Segregada de Controlo Interno – Norberto Correia – Link

Chefe de Núcleo de Contratação Pública da Unidade de Suporte Administrativa, Financeira e Recursos  – Liliana Branco – Link

Chefe de Núcleo Financeiro, Logístico e Recursos – Unidade de Suporte Administrativa, Financeira e Recursos Teresa Pires – Link

Chefe de Núcleo de Processos Digitais da Unidade de Suporte de Informática e Processos Digitais –  Ana RaposoLink

Chefe de Núcleo da Unidade de Serviços Informáticos e Processos Digitais –  Carlos Oliveira – Link

Chefe de Núcleo do Núcleo de Apoio à ExecuçãoVera Santos – Link

Chefe de Núcleo do Núcleo de Impactos e ResultadosMaria Guimarães – Link

A Estrutura de
Missão Recuperar Portugal

rege-se pelos seguintes instrumentos
de Gestão:

Plano de Atividade

Ler  

QUAR

Ler  

Relatórios de Atividade e Autoavaliação

Ler  

A Estrutura de
Missão Recuperar Portugal

segue o Sistema Integrado de Gestão
e Avaliação do Desempenho (SIADAP)
na Administração Pública:

Regulamento CCA

Ler  

Despacho CCA

Ler  

Despacho eleição Comissão paritária

Ler  

Atas CCA

Ler  

Despacho de Constituição da Comissão Paritária

Ler  

Prémios de Desempenho


Ler  

Plano de Eficiência ECO.AP 2030

Plano de Eficiência

Ler  

Transparência

Contratação Pública

Ler  

Scroll to Top